一二級消防設施維護保養貴陽檢測設備
智淼消防一二三級消防貴陽檢測設備滿足檢測標準GA1157-2014消防設施維護保養設備,送檢通過率 ,滿足全國各地區不同要求。如果設備有質量問題或者檢測不通過,本公司免費包退包換,直到檢測合格為止。

一二級消防設施維護保養貴陽檢測設備配置清單:
一二級消防設施維護保養貴陽檢測設備用于建筑消防設施的維護、保養和檢測,其設備配備的種類和數量至少應滿足表 2 的要求
| 序號 | 是否有貨 | 設備名稱 | 品牌 | 型號 | 單位 | 配置數量 | 備注、 | |
| 一級 | 二級 | |||||||
| 1 | 有 | 秒表 | 智淼 | XL-011 | 個 | 4 | 3 | 量程不小于15min;精度:0.1s |
| 2 | 有 | 卷尺 | 智淼 | ZM-30M,ZM-5M | 個 | 4 | 3 | 量程不小于30m;精度:1mm |
| 3 | 有 | 游標卡尺 | 智淼 | ZM-YBKC | 個 | 4 | 3 | 量程不小于150mm;精度:0.02mm |
| 4 | 有 | 鋼直尺 | 智淼 | ZM-GZC | 個 | 4 | 3 | 量程不小于50cm;精度:1mm |
| 5 | 有 | 直角尺 | 智淼 | ZM-ZJC | 個 | 4 | 3 | 主要用于對消防軟管卷盤的檢查 |
| 6 | 有 | 電子秤 | 豪庭 | 718-30 | 個 | 1 | 1 | 量程不小于30kg |
| 7 | 有 | 測力計 | 智淼 | ZM-ZZTLLJ | 個 | 2 | 1 | 量程:50N~500N;精度:±0.5% |
| 8 | 有 | 強光手電 | 智淼 | ZM-QGSD | 個 | 6 | 4 | |
| 9 | 有 | 激光測距儀 | 智淼 | ZM50 | 個 | 4 | 3 | 量程不小于50m;精度:3mm |
| 10 | 有 | 數字照度計 | 智淼 | GM1040 | 個 | 4 | 3 | 量程不小于20001x;精度:±5% |
| 11 | 有 | 數字聲級計 | 智淼 | GM1353 | 個 | 4 | 3 | 量程:30dB~130dB;精度:1.5dB |
| 12 | 有 | 數字風速計 | 智淼 | GM8901 | 個 | 4 | 3 | 量程:0m/s~45m/s;精度:±3% |
| 13 | 有 | 數字微壓計 | 智淼 | DP1000-IIIB | 個 | 2 | 1 | 量程:0Pa~3000Pa;精度:±3%;具有清零功能,并配有檢測軟管 |
| 14 | 有 | 數字溫濕度計 | KTJ | HTC-1 | 個 | 2 | 1 | 環境溫濕度檢測。 |
| 15 | 有 | 超聲波流量計 | 智淼 | TDS100 | 個 | 2 | 1 | 測量管徑范圍:0~300mm,精度:±1% |
| 16 | 有 | 數字坡度儀 | 南方 | JZC-B2 | 個 | 1 | 1 | 測量管徑: 0-90°;精度:±1°。 |
| 17 | 有 | 垂直度測定儀 | 南方 | JZC-D1 | 個 | 2 | 1 | 量程:0mm~500mm;精度:±0.2μm |
| 18 | 有 | 消火栓測壓接頭 | 智淼 | ZM-SS | 套 | 4 | 3 | 壓力表量程:0MPa~1.6MPa;精度:1.6級 |
| 19 | 有 | 噴水末端試水接頭 | 智淼 | ZM-SS | 套 | 4 | 3 | 壓力表量程:0MPa~0.6MPa;精度:1.6級 |
| 20 | 有 | 防爆靜電電壓表 | 智淼 | EST101 | 個 | 1 | 0 | 量程:0kV~30kV;精度:±10% |
| 21 | 有 | 接地電阻測量儀 | 智淼 | TA8331A | 個 | 3 | 2 | 量程:0Ω~1000Ω;精度:±2% |
| 22 | 有 | 絕緣電阻測量儀 | 智淼 | TA8321A | 個 | 3 | 2 | 量程:1MΩ~2000MΩ;精度:±2% |
| 23 | 有 | 數字萬用表 | 智淼 | TA8301 | 個 | 4 | 3 | 可測量交直流電壓、電流、電阻、電容等 |
| 24 | 有 | 感煙探測器功能試驗器 | 智淼 | ZM-YW | 個 | 4 | 3 | 檢測桿高度不小于2.5m,加配聚煙罩,內置電源線;連續工作時間不低于 2h |
| 25 | 有 | 感溫探測器功能試驗器 | 智淼 | ZM-YW | 個 | 4 | 3 | 檢測桿高度不小于2.5m ,內置電源線;連續工作時間不低于2h |
| 26 | 有 | 線型光束感煙探測器濾光片 | 智淼 | ZM-LGP | 套 | 1 | 1 | 減光值分別為 0.4db和10.0db各一片;具備手持功能 |
| 27 | 有 | 火焰探測器功能試驗器 | 智淼 | ZM-HY | 套 | 1 | 1 | 紅外線波長大于等于850nm,紫外線波長小于等于280nm。檢測桿高度不小于2.5m |
| 28 | 有 | 漏電電流檢測儀 | 深圳 | BM2060 | 個 | 1 | 1 | 量程:0A~2A;精度:0.1mA |
| 29 | 有 | 超聲波泄漏檢測儀 | 智淼 | TDS100 | 個 | 1 | 0 | 用于可燃氣體、液體泄漏檢測 |
| 30 | 有 | 便攜式可燃氣體檢測儀 | 智淼 | K-400A | 個 | 2 | 1 | 可檢測一氧化碳、氫氣、氨氣、液化石油氣、甲烷等可燃氣體濃度 |
| 31 | 有 | 數字壓力表 | 智淼 | Y-100 | 個 | 2 | 1 | 量程:0MPa~20MPa;精度:0.4 級;具有清零功能 |
| 32 | 有 | 細水霧末端試水裝置 | 智淼 | ZM-XSW | 套 | 2 | 1 | 壓力表量程:0MPa~20MPa; 精度:0.4級 |
| 33 | 有 | 箱子 | 智淼 | ZM-01 | 個 | 6 | 4 | |

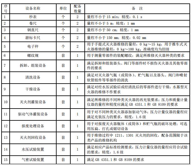
三級消防設施維護保養貴陽檢測設備
三級消防設施維護保養貴陽檢測設備用于滅火器的檢查、維修、更換滅火劑及回收,其設備配備的種類和數量至少應滿足表 3 的要求。
表 3 三級消防設施維護保養貴陽檢測設備配備要求




<
蘇公網安備32058102002171號
客服1